0

TypeScript – Hành trình từ “wrap của JavaScript” đến NGÔN NGỮ LẬP TRÌNH FULLSTACK trong thời gian tới ?

1. Lời mở đầu: Một sự thật từng đúng… nhưng không còn đúng nữa

image.png Có một điều mà anh em lập trình web thời 2015–2018 đều từng nói:

“TypeScript chỉ là JavaScript + thêm type. Không thể gọi nó là ngôn ngữ độc lập.”

Thời điểm đó, nhận định này hoàn toàn chính xác, không sai nhưng bây giờ đi phỏng vấn mà ứng viên kêu "Typescript bây giờ đã đủ để gọi là một ngôn ngữ lập trình rồi" thì đừng vội vàng đánh fail em nó mà chúng ta hãy nên theo dõi xu hướng, update kiến thức mỗi ngày để có được những insight đúng (hehe):

Thời điểm đó có thể nó đúng vì:

  • TS chỉ là superset đơn giản của JS
  • Không có runtime
  • Không có cú pháp riêng đáng kể
  • Type system còn yếu
  • Không giải quyết vấn đề ở quy mô lớn
  • Chủ yếu dành cho người từ C#/Java chuyển qua web (quen quen style oop)
  • Dùng cũng được, không dùng cũng chẳng sao

-> Nói thẳng: TypeScript khi sinh ra là một lớp wrap – không hơn.

NHƯNG đến năm 2025…

  • TypeScript trở thành ngôn ngữ #1 thế giới trên GitHub
  • Mọi framework web hiện đại đều TypeScript-first
  • Hệ sinh thái AI, Edge, Serverless, SaaS đều chạy TypeScript
  • Các tập đoàn lớn bỏ Flow, bỏ JS, bỏ PHP để chuyển sang TS
  • Hệ type của TS trở thành Turing-complete
  • Compiler thông minh hơn nhiều ngôn ngữ truyền thống
  • Không còn phù thuộc JS về mặt triết lý và năng lực

Vậy câu hỏi là “TypeScript có phải ngôn ngữ lập trình không?” hãy cùng mình phân tích thử, let's go:

2. Giai đoạn 1 – TypeScript chỉ là “JS with types”: Wrap đúng nghĩa

2.1. TS không có runtime Không chạy được. Không làm gì nếu không transpile ra JavaScript.

2.2. TS giữ nguyên mọi thứ của JavaScript

Không có cú pháp riêng. Chỉ thêm annotation như:

let n: number;
interface User { ... }

2.3. Hệ type lúc này… rất yếu

Không có:

  • union types
  • conditional types
  • template literal types
  • mapped types
  • variance tuple
  • inference phức tạp

TypeScript thời điểm sinh ra như là: Một bản JS kèm theo giấy hướng dẫn.

Đó là lý do dân PHP như mình thời đó xem TypeScript là “đồ chơi”.

3. Giai đoạn 2 – TypeScript trỗi dậy: Khi JavaScript không còn đủ**

Vấn đề xuất hiện khi web bắt đầu lớn lên:

  • SPAs phình to 200k–500k LOC
  • JS sinh bug vô tận
  • scale FE khó
  • dev FE/BE không chia sẻ được type
  • library định nghĩa kiểu hỗn loạn
  • backend có type, frontend không có
  • debug JS runtime quá mệt
  • TypeScript bắt đầu trả lời:
“Nếu JavaScript yếu ở runtime, vậy hãy bắt lỗi trước khi chạy.”
(compile-time checking)

Và từ đây, TS bắt đầu chuyển mình thành một hệ thống type thật sự.

4. Giai đoạn 3 – TypeScript trở thành NGÔN NGỮ: Hệ type Turing-complete

4.1. Sự xuất hiện của các “vũ khí” ngôn ngữ

✔ Union Types

type ID = string | number;

✔ Intersection Types

✔ Mapped Types

✔ Conditional Types

✔ Template Literal Types

✔ Variadic Tuple Types

✔ Control-flow Type Narrowing

✔ Generic constraint vô cùng mạnh

TypeScript có thêm cú pháp không tồn tại trong JavaScript và bổ sung năng lực compile-time giúp nó vận hành như một ngôn ngữ độc lập.

Như anh em có thể thấy rằng:

  • JS không có điều này.
  • PHP cũng không có điều này.

5. Giai đoạn 4 – TypeScript tách khỏi JavaScript: Có cú pháp & cơ chế riêng

5.1. Decorators chuẩn ECMAScript (TS 5.0)

  • Không còn experimental.
  • Không còn reflect-metadata hack.
  • Không còn “beta”.

Đây là syntax của TS, được chuẩn hóa KHỞI ĐẦU bởi TS.

TS định hình JS Chứ không phải ngược lại.

5.2. using keyword – quản lý tài nguyên như C#/C++

TypeScript đi trước JavaScript với RAII-style:

using conn = new DBConnection();

JS chưa có — và chưa biết bao giờ có. TS có → nghĩa là TS KHÔNG CÒN chỉ là JS.

5.3. Language Service của TypeScript = một “bộ não”

VS Code sống được là nhờ TS.

TS không còn phụ thuộc JS. TS có:

  • trình phân tích type
  • trình phân tích AST
  • trình tối ưu hóa code action
  • hệ thống gợi ý, autocomplete
  • refactor tự động
  • định nghĩa kiểu toàn cầu

Đây là đặc điểm của một ngôn ngữ hoàn chỉnh.

6. Giai đoạn 5 – Hệ sinh thái độc lập: Khi TypeScript có vương quốc riêng

6.1. Framework TypeScript-first

Không phải framework JS nữa. Backend:

  • NestJS
  • Hono
  • Bun (TS-first)
  • Deno (TS-native) Frontend:
  • Next.js
  • Vue 3
  • SvelteKit
  • SolidStart

ORM:

  • Drizzle ORM
  • Prisma

RPC:

  • tRPC (bản chất phụ thuộc TS)

Không thứ gì trong số này có thể viết bằng PHP hoặc JavaScript thuần mà giữ nguyên sức mạnh.

6.2. Các công ty lớn validate TS là ngôn ngữ “nghiêm túc”

  • Stripe: Migration 3.7M LOC từ Flow → TS trong 1 ngày.
  • Pinterest: Migration 3.7M LOC trong 8 tháng.
  • Shopify: Chuyển front/back sang TS. (ngày xưa mình nhớ techstack của thằng này chủ yếu là php)
  • Airbnb, Slack, Uber, Netflix: Backend Node → TypeScript.

Tại sao không chọn PHP (ngôn ngữ web hàng đầu) ?

  • PHP thiếu type mạnh
  • PHP chậm trong realtime
  • PHP không phù hợp AI/Edge
  • PHP không share schema giữa FE/BE
  • PHP không tham gia vào pipeline LLM
  • Ecosystem PHP nhỏ hơn ~10 lần npm

7. Giai đoạn 6 – TypeScript + Web hiện đại: Một mình một ngựa

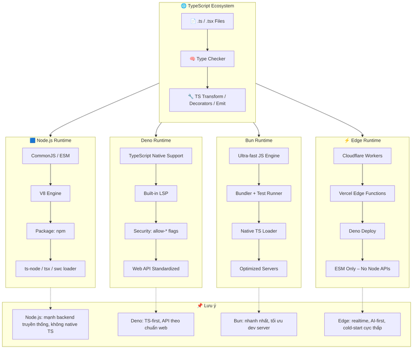
TS Runtime Landscape (2025) mermaid-diagram-2025-11-30T09-55-06.pngfile:///home/dinhlongit/Downloads/mermaid-diagram-2025-11-30T09-55-06.png

7.1. Web 2025 = AI-first + Edge-first + Realtime-first

Trong cả ba nhánh này, TypeScript thống trị tuyệt đối.

  • Edge Compute
  • Vercel Edge
  • Cloudflare Worker
  • Deno Deploy

Tất cả chạy JavaScript/TypeScript.

AI SDK

  • OpenAI JS
  • Anthropic JS
  • Groq JS
  • LangChain.js
  • Vercel AI SDK

Đều viết bằng TypeScript.

Ngày nay:

  • AI SDK → TypeScript
  • Agent runtime → TS
  • Server Actions → TS
  • Edge inference → TS

“TypeScript trở thành ngôn ngữ default của AI-first web như Python trở thành default của AI-core.”

Realtime

  • WebSocket
  • Stream
  • Collab editing
  • LLM streaming

TS làm rất tốt.

8. TypeScript vs PHP – Tại sao TS thắng tuyệt đối vào năm 2025?

Yếu tố TypeScript PHP
Ngôn ngữ Full-stack, AI-first, Edge-first Backend-only
Type system Turing-complete, mạnh nhất web Yếu, generics yếu
Runtime Node, Deno, Bun, Edge PHP-FPM
Realtime Rất mạnh Rất yếu
Ecosystem npm (lớn nhất thế giới) packagist (nhỏ)
AI Integration Native chậm, ít thư viện
Performance Edge compute tối ưu không chạy edge
Developer experience VS Code + TS LSP PHPStorm (ổn)
Market growth tăng mạnh theo thời gian giảm

TS vượt trội trong web thế hệ mới (AI-first, Edge-first), còn PHP vẫn mạnh ở enterprise legacy và CMS.

9. Kết luận: TypeScript đã tiến hóa – và giờ là NGÔN NGỮ THẬT SỰ

TypeScript bắt đầu hành trình như:

  • một file .js thêm dấu :string
  • một bộ type checker làm đẹp code
  • một trợ lý cho JavaScript

Nhưng đến năm 2025:

  • có cú pháp riêng
  • có triết lý riêng
  • có hệ type mạnh vượt JS
  • có framework độc lập
  • có runtime tương thích sâu (Deno/Bun/Edge)
  • có cộng đồng cực lớn
  • có ecosystem toàn cầu
  • ảnh hưởng ngược lại vào ECMAScript

TypeScript không còn là “JS with types”.

  • TypeScript là ngôn ngữ thực sự.
  • Là ngôn ngữ mặc định của web hiện đại.
  • Là nền tảng của AI-first development.
  • Cá nhân mình dự đoán là techstack đáng chọn trong thời gian tới

Và cá nhân mình nghĩ cũng là ngôn ngữ mà anh em nên chọn nếu bước vào thời đại AI-first, Edge-first, Realtime-first sắp tới..... cheering


All Rights Reserved

Viblo
Let's register a Viblo Account to get more interesting posts.